作者:姜广辉

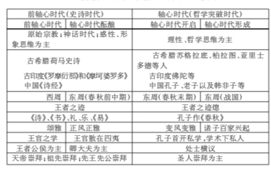
“前轴心时代与轴心时代”示意图
一、“前轴心时代与轴心时代”示意图
二、春秋时期执政卿的思想活动一瞥
(一)春秋早期的优秀执政卿
⒈卫武公(约前853—前758年)。卫武公是一位有名的贤君,在整个执政期间,能复修康叔之政,发展农牧业,强化国防,可谓“政通人和”。卫武公贵为一国之君,非常谦虚和宽容,喜欢接受别人的批评。他作诗自儆说:“人亦有言,靡哲不愚,投我以桃,报之以李,温温恭人,维德之基”,展现了一位优雅大度的国君形象。《诗经·卫风·淇奥》就是人们歌颂卫武公的,今翻译一段如下:
淇水岸湾深深处,绿竹迎风舞婆娑。文采斐然美君子,白似象牙经切磋,润如美玉经琢磨。气宇轩昂有气魄,地位显赫人磊落。文采斐然美君子,看过如何能忘却。
⒉郑武公(?—前744年)。郑武公的父亲郑桓公是郑国第一代君主,他勤政爱民,很快就得到了人民的爱戴,还被召到周王朝担任卿士。他忠于职守,死于阻止犬戎进攻镐京的战斗中。郑桓公死时,郑武公戴孝上战场,护送周平王迁都洛阳。周平王感念郑桓公父子的忠诚,继续让郑武公做王朝的卿士。郑武公当时住在周王朝接待宾客的馆舍中,勤政爱民,生活俭朴,周地人民感戴他,为他作《缁衣》诗一首。
⒊管仲(前723年—约前645年)。管仲为齐桓公的上卿,即丞相,辅佐齐桓公进行了经济、军事等多方面的改革,形成了雄厚的物质基础和军事实力,打出了“尊王攘夷”的旗帜,结成民族统一战线,共同抵御外族入侵,保护了中原经济和文化的发展,为中华文明的存续作出了巨大贡献。孔子曾称赞管仲:“微管仲,吾其被发左衽矣。”(《论语·宪问篇》)意思是说:要是没有管仲,我们都会披散头发,穿着夷人的衣服,成为蛮夷之人统治下的百姓了。
管仲曾说:“仓廪实而知礼节礼,衣食足而知荣辱”,“礼义廉耻,是谓四维;四维不张,国乃灭亡”,强调礼义廉耻的道德教化。管仲不仅建立了卓绝的历史功勋,还写出一部总结治国经验的著作——《管子》。《韩非子》说:当时“藏商、管之法者,家有之”。不过现在传世的《管子》一书,据学者考证,应是齐国稷下先生的学术汇编,除了有管仲的思想资料外,可能还杂收了其他学派的思想资料。
我们通常说春秋战国诸子百家,往往只强调那些在野的纯学者思想著述,却对管子有所忽略。在我看来,管子实开私家著述之先,也是开诸子百家之先,我们不应因为其高官的地位,而掩盖其思想家的地位。
(二)春秋后期的优秀执政卿
中国历史上汉以前的政治家最被推崇的有召公、管仲、子产、诸葛亮等人,他们共同的特点是富有智慧而又能勤政爱民。明代唐锡周评价子产说:“后半《左传》,全赖此人生色。”清代姜炳璋说:“《春秋》上半部得一管仲,《春秋》下半部得一子产。”清初的王源则认为,子产甚至超过管仲,他推许子产是“春秋第一人”。而魏源则认为:“子产,(诸葛)武侯之谓也。”
⒈子产(?—前522年)。子产执政有许多事迹,而最为人所称道的是“不毁乡校”,开放言禁。子产曾说:“学而后入政,未闻以政学者也。”他主张士子通过学问进入仕途,这就动摇了当时实行已久的世爵世禄制度。这一思想提供了一种可能性,即农夫之子只要有学问,也是可以进入仕途的,这为后来百家之学的兴起提供了一种驱动力。
子产曾说:“苟利社稷,死生以之。”这种道义担负的精神为其后的儒家所继承。清末林则徐的诗句“苟利国家生死以,岂因祸福避趋之”,就是从子产的话中化出来的。
子产还针对星占家关于郑国将发生大火灾的预言,提出:“天道远,人道迩,非所及也,何以知之?”认为天体运行有其自身的规律,社会运行也有其自身的规律,两种规律各不相同。他不承认占星术能够预测人事,拒绝向神鬼祈禳。子产这种理性主义精神也深深影响了战国时期诸子百家的理性主义精神。所以,当子产死时,孔子流泪说:“子产,古之遗爱也。”
⒉赵文子(?—前541年)。又称赵武、赵孟。曾为晋国的正卿,即执政大臣。春秋时期出现一批贵族文化人,他们不仅凭其显赫的世家地位,也凭其个人的文化素养在各自的国家中担当重要的职务,在当时诸侯国间的外交中表现出高贵、优雅、富有文化涵养的品质,从而极具个人的魅力,为时人所敬慕。赵文子、韩宣子、叔孙豹就属于这一类人。
春秋时期,经典文化运动已经悄然兴起。《诗》《书》《周易》在那时虽然还没有被称为“经”,但从人们反复称引“《诗》曰”“《书》曰”“《周易》曰”的情况看,这些书显然已经具有了经典的地位,其中尤以《诗》的地位更为重要。当时赋诗是王公贵族的必修课,赋诗好坏足以考验一个人的志趣取向、智慧程度,以及发展前途。以致孔子说:“不学诗,无以言。”赵文子、韩宣子、叔孙豹等人在春秋时期的卓越政治表现之一,就是能在各种外交场合,表现出对于《诗经》的超强领悟与巧妙应用的能力。
⒊韩宣子(?—前514年)。名叫韩起,自公元前541年起,在晋国任执政长达27年。据《左传·昭公二年》记载,“晋侯使韩宣子来聘,且告为政而来见,礼也。观书于大史氏,见《易象》与《鲁春秋》。曰:周礼尽在鲁矣,吾乃今知周公之德与周之所以王也”。鲁昭公二年为公元前540年(当时孔子只有十二岁),韩宣子作为晋国新执政大臣,代表晋侯来祝贺鲁昭公新继位,修盟通好(当时晋为盟主国),受到特殊的礼遇,节目之一就是请他观览秘府所藏的重要典籍——《易象》与《鲁春秋》。由于这两部书与儒家经典《周易》和《春秋》存在某种关联,所以这一事件在中国经学史上具有十分重要的意义。从韩宣子对《易象》与《鲁春秋》的评论看,韩宣子对传统文化具有深度的理解。
又据《左传》记载,鲁昭公十六年,韩宣子到郑国访问。临别时,郑国六卿为韩宣子饯行。韩宣子说:“请诸位赋诗一首,以让我学习郑国的哲理。”郑国六卿依次赋诗,韩宣子每听完一首,都加以点评。轮到子旗,就赋了《有女同车》,《有女同车》一诗有“绚美且都”的诗句,子旗借以表达对韩宣子言语威仪的喜爱。《有女同车》诗中还有“德音不忘”的诗句,这是在赞美韩宣子德行之余,希望他履行与郑国交好的诺言。韩宣子听了大家的赋诗,很高兴地说:“郑国将要富强了吧!各位以国君的名义赏赐我,表达了两国亲近友好的志愿。各位都是邦国栋梁,郑国可以没有忧惧了。”
当时的政治外交,不仅凭经济、军事的“硬实力”,也凭文化的“软实力”。有时“软实力”超过“硬实力”,像当时郑国、鲁国那些小国,甚至是靠文化“软实力”周旋于大国之间的。而当时文化“软实力”的高低往往表现在对于经典的理解和运用上。而对经典的理解和运用促进了诸子百家之学的兴起。
⒋叔孙豹(?—前537年)。春秋时鲁国大夫。据《左传》记载:范宣子曾问叔孙豹:人怎样做才能死而不朽,叔孙豹回答说:“大上有立德,其次有立功,其次有立言,虽久不废,此之谓不朽。”叔孙豹提出了著名的“三不朽”思想,为后世人们所认同和服膺。《左传》《国语》中多次记叙叔孙豹赋诗、引诗、解诗的情况,他实际是春秋后期杰出的诗学家,正因为他学识过人,人们很愿意向他请教。
据《左传》记载,鲁襄公四年(前569年),叔孙豹作为鲁国使臣到晋国访问。晋国国君隆重接待他,以钟镈乐器演奏《肆夏》三章,但叔孙豹并没有答谢礼拜。乐工又歌唱《文王》之曲,叔孙豹还是没有答谢礼拜。宴会开始,乐工演唱《鹿鸣》之曲,叔孙豹一连三次答拜。晋国执政大臣韩献子对此大为不解,派人去问叔孙豹,为什么舍弃大的礼仪不答拜,而再三答拜小的礼仪?叔孙豹回答说:《肆夏》之乐是天子用来招待各国诸侯的,他作为使臣不敢听;《文王》之乐是两国国君相见所奏之乐,他作为使臣也不敢听;而《鹿鸣》是君王用来嘉奖大臣的,他怎敢不答谢呢?
当时“礼崩乐坏”,晋国虽与王室同族,其贵族中已经无人通晓周礼了。所以,叔孙豹出使,外交活动尚未正式展开,就已经在文化“软实力”上胜出了。
三、由卿大夫文化向“百家之学”过渡
据《左传·昭公三十二年》(前510年)记载:“赵简子问于史墨曰:“季氏出其君,而民服焉,诸侯与之。君死于外,而莫之或罪也。”对曰:“……鲁君世从其失,季氏世修其勤,民忘君矣,虽死于外,其谁矜之!社稷无常奉,君臣无常位,自古以然。故《诗》曰:‘高岸为谷,深谷为陵。’三后之姓,于今为庶,主所知也。在《易》卦,雷乘乾曰大壮,天之道也。”讨论政局,援引《诗》和《周易》,而在解释《诗》和《周易》时又采取了一种理性主义的方式。
以孔子而言,司马迁《史记》说他“由大司寇行摄相事”,以文化人参政,并曾经代行执政卿之职,只是因为他后来在文化上的巨大贡献,淹没了他曾是卿大夫的职务。从最近的出土文献看,孔子学问的形成是与其以理性解释《诗》和《周易》同步的。上海博物馆出土战国楚竹书《孔子诗论》记载了孔子从《诗经》来认识人性的材料说:
孔子曰:吾以《葛覃》得祗初之诗,民性固然,见其美,必欲反其本,夫葛之见歌也,则以絺綌之故也,后稷之见贵也,则以文、武之德也。吾以《甘棠》得宗庙之敬,民性固然,甚贵其人,必敬其位,悦其人,必好其所为,恶其人者亦然。【吾以《木瓜》得】币帛之不可去也,民性固然,其隐志必有以揄也。其言有所载而后纳,或前之而后交,人不可干也。
若用白话翻译出来,大意是这样的:孔子说:我从《葛覃》的诗中得到崇敬本初的诗意,人们的性情就是如此,看到了织物的华美,一定会去了解织物的原料。葛草之所以被歌咏,是因为絺和綌织物的缘故。后稷之所以被人尊重,是因为(他的后人)周文王和周武王的德行。我从《甘棠》的诗中得到宗庙之敬的道理,人们的性情就是如此,如果特别尊重那个人,必然敬重表示他所在的位置。喜欢那个人,一定也喜欢那人所有的作为。(反过来),厌恶那个人也是这样(一定厌恶那人所有的作为)。(我从《木瓜》的诗中)得到币帛之礼不可去除的道理。人们的性情就是如此,他们内心的志愿必须有表达的方式。他希望结交的心意要先有礼物的承载传达而后再去拜见。或直接前去拜见而后送上礼物。总之,与人纳交是不可没有礼物的。
马王堆汉墓帛书《周易·要》篇记载了对《易经》的理性认识说:
子曰:……《易》,我后其祝卜矣!我观其德义耳也。……史巫之筮,乡(向)之而未也,好之而非也。后世之士疑丘者,或以《易》乎?吾求其德而已,吾与史巫同涂而殊归者也。君子德行焉求福,故祭祀而寡也;仁义焉求吉,故卜筮而希也。祝巫卜筮其后乎!
为了便于理解,我们将上一段话也译成白话:孔子说:对待《易经》,我把祝卜放在靠后的位置。我主要是观察《易经》中的道德义理。……史巫的占筮,曾有意向学而不心许,喜好它却又不以为然。后世学人若有怀疑我孔丘的,或者就会因为《周易》吧!我求其德而已,我与史巫虽然同样讲《易经》,但目标不同。君子以实践德行去求福报,因此祭祀求神比较少;以施行仁义去求吉祥,因此问卜占筮也很少。这样,祝巫卜筮不是放在靠后的位置上了吗!
在我看来,孔子既曾经是执政卿,又是诸子百家中的一家。我们可以将他看成是在中国“轴心时代”发生期由卿大夫文化向“百家之学”过渡的承先启后式的人物。(姜广辉)